Каталог
Каталог Написать в WhatsApp
Мотоэкипировка

Воздушный глушитель и топливопроводы 2-Х ТАКТНОГО ПЛМ MERCURY 15 MH 294CC Серийный номер от 0N001590 до 0N055284

Воздушный глушитель и топливопроводы 2-Х ТАКТНОГО ПЛМ MERCURY 15 MH 294CC Серийный номер от 0N001590 до 0N055284 в Сыктывкаре: актуальный каталог, цены, фото, описание. Купите воздушный глушитель и топливопроводы 2-х тактного плм mercury 15 mh 294cc серийный номер от 0n001590 до 0n055284 в кредит – оформите заявку онлайн за 1 минуту!

Оригинальные запчасти

Артикул НАИМЕНОВАНИЕ Кол-во деталей в узле Примечание Наличие Цена Аналоги Фото
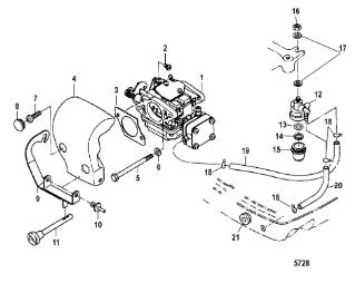
1 8M0065497 GASKET SET

Под заказ

N/A

Под заказ

уточнить

Купить
2 8M0141830 GASKET SET

Под заказ

N/A

Под заказ

уточнить

Купить
3 803687T01 Карбюратор (CARBURETOR)

Под заказ

N/A

Под заказ

уточнить

Купить
4 803694 Защелка (ROD SNAP)

Под заказ

N/A

Под заказ

уточнить

Купить
5 803699001 Прокладка (GASKET)

Под заказ

N/A

Под заказ

уточнить

Купить
6 803697 Глушитель (AIR SILENCER)

Под заказ

N/A

Под заказ

уточнить

Купить
7 16826 Шайба (WASHER@10)

Под заказ

N/A

Под заказ

уточнить

Купить
8 803696 Рычаг заслонки (CHOKE LEVER)

Под заказ

N/A

Под заказ

уточнить

Купить
9 16085 Шпонка (PIN, HANDLE RETAINER)

Под заказ

N/A

Под заказ

уточнить

Купить
10 803695 CHOKE ROD

Под заказ

N/A

Под заказ

уточнить

Купить
11 853733A1 Фильтр топливный 30л.с. (FUEL FILTER)

Под заказ

N/A

Под заказ

уточнить

Купить
12 853734 SCREEN

Под заказ

N/A

Под заказ

уточнить

Купить
13 8537023 Прокладка (GASKET)

Под заказ

N/A

Под заказ

уточнить

Купить
14 853735 Крышка (CUP)

Под заказ

N/A

Под заказ

уточнить

Купить
15 400213 Гайка

Под заказ

N/A

Под заказ

уточнить

Купить
16 8M0135942 WASHER

Под заказ

N/A

Под заказ

уточнить

Купить
17 8M0057113 Шланг (HOSE)

Под заказ

N/A

Под заказ

уточнить

Купить
18 163362 BUSHING

Под заказ

N/A

Под заказ

уточнить

Купить

Нулевая цена не означает отсутствие товара. Оформите заказ, и менеджер сообщит вам цену и наличие товара, предварительно запросив их у поставщика

Главная Магазины
Корзина0
Профиль